杭叉集团设立融资租赁公司助力高质量发展
2020年3月30日,杭叉集团股份有限公司(股票代码:603298)召开第六届董事会第六次会议,审议通过了《关于投资设立杭叉集团(天津)融资租赁公司的议案》,并于上海证券交易所网站(www.sse.com.cn)、《中国证券报》、《证券时报》上披露了《杭叉集团关于投资设立融资租赁公司的公告》(公告编号:2020-004)。杭叉集团拟以人民币1.7亿元出资(占出资比例100%)设立杭叉集团(天津)融资租赁有限公司,标志着杭叉集团在叉车租赁市场踏上高质量发展新征程。
随着物流业的发展转型升级,公司客户需求分化,呈现多样化的趋势,结合国家行业政策和公司客观发展的需要,为充分发挥金融对产业发展的支持作用,杭叉集团紧紧围绕主营业务,设立融资租赁公司,以客户为中心,提供多元化产品及服务为目标,增强客户粘性,互动发展,增强企业竞争力。同时融资租赁公司设立在天津港保税区有当地的区域政策优势及人才集聚优势,能让公司更好更快进入此领域。
杭叉集团(天津)融资租赁有限公司的经营范围包括:融资租赁业务;经营租赁业务;与融资租赁和经营租赁业务相关的租赁物购买、残值处理与维修;租赁交易担保和咨询;接受租赁保证金、转让与受让融资租赁资产;经审批部门批准的其他业务。
什么是融资租赁?
融资租赁:用户确定设备,融资租赁公司代为购买,用户租赁期内每月偿还租金,租赁期结束后用户取得设备所有权。

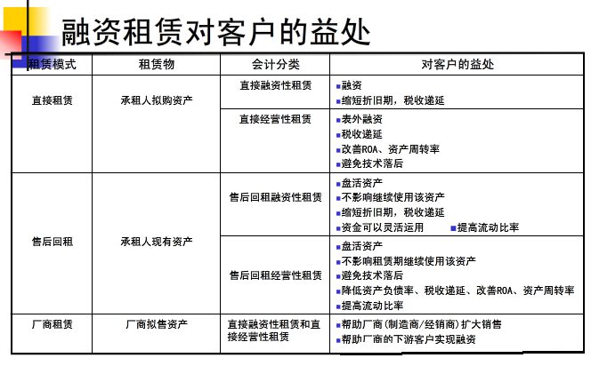
融资租赁可以带来哪些好处?

杭叉集团(天津)融资租赁有限公司的成立是杭叉集团对市场需求审时度势,旨在为客户提供多元化产品与服务所作出的一项重要战略决策,将进一步提升杭叉集团的核心竞争力,为杭叉的高质量发展打造新引擎,注入新动能!
杭叉集团是中国目前最大的叉车研发制造集团之一。目前集团公司下属70多家控股子公司、7家参股公司,集团共有员工4100余人。母公司杭叉集团股份有限公司是由原杭州叉车总厂经两次改制成立的股份有限公司,2016年12月在上海证券交易所主板(A股)成功上市,股票代码603298,注册资本61885.418万元。
杭叉集团产品销量十多年持续位列行业前茅,连续十年保持行业出口第一。据美国《MMH现代物料搬运杂志》对全球叉车按销售额排名,杭叉集团位列世界第8位。杭叉集团的销量已占世界机动工业车辆总销量的7%以上。
杭叉集团股份有限公司连续获“中国制造业企业500强”,“中国民营企业500强”,“中国大企业集团竞争力500强”、获“全国五一劳动奖状”和“全国机械行业文明单位”,并入选“中国机械工业排头兵企业”和“浙江经济年度榜样”。公司是国家高新技术企业,浙江省装备制造业重点培育企业,拥有国家认定企业技术中心、国家认可实验室、浙江省重点企业研究院、省级企业高新技术研发中心、省工业车辆工程技术研发中心、省级智能工业车辆院士工作站、博士后科研工作站等。
公司已形成1-48吨内燃叉车、0.75-18吨蓄电池叉车、集装箱专用叉车、45吨集装箱正面吊、牵引车、搬运车、堆高车、越野叉车、伸缩臂叉车、登高车等全系列、多品种的产品结构以及多款AGV智能工业车辆,达上万种品种规格。自主开发的新产品多次荣获全国机械工业大奖,省、市科技进步奖,并获全国用户满意产品称号,主导产品获国家出口免验资格。
公司实施“两头强、中间精”的发展模式,拥有国家级企业技术中心、国家认可实验室,拥有一支实力雄厚的全球供应商队伍、一个精益高效的生产支持系统和一支由60多家销售服务型分子公司和180多家国内经销商、70多家国外经销商组成的强大的营销服务网络,为全球用户提供优质的产品和服务。
目前,杭叉在“智能产品研发”和“智慧工厂建设”上取得可喜进展。采用先进导航和智能控制系统的多款AGV智能工业车辆已在物流和制造企业推广应用。位于杭州青山湖科技城的“杭叉工业园”实施数字工厂项目。建设PLM平台,对产品设计的全生命周期进行数字化管理。引进国际先进的数字化装备进行零部件加工和整机装配,并和公司MES系统进行实时数据交互,实现订单进度、关键件信息、工艺数据、质量数据的自动采集和判断,对公司整个生产过程进行数据化管控,提高生产效率和产品质量。利用物联网技术结合WMS系统,实现仓库物料的智能化管理。杭叉集团是杭州市机器换人示范企业,相关项目获杭州市物联网推广应用示范项目。
杭叉以“做世界最强叉车企业”为愿景,致力于“让搬运更轻松”,坚持“专业化生产,品牌化经营,集团化运作,国际化整合”的发展战略,实施“两头强、中间精”的发展模式,创造价值,回报社会,为客户提供最真诚的服务。
