杭叉集团获评浙江省商标品牌战略示范企业荣誉
作者: 发布时间:2026-03-06 01:00:09 浏览量:
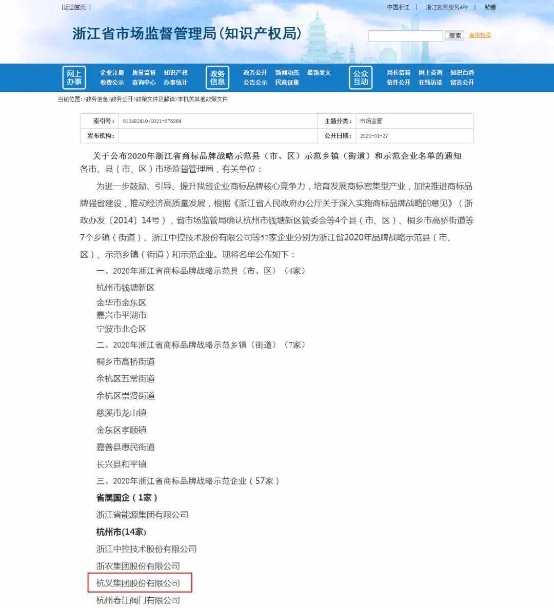
近日,浙江省市场监督管理局公布了2020年浙江省商标品牌战略示范企业名单,其中杭叉集团股份有限公司获评“浙江省商标品牌战略示范企业”称号。

据悉,“浙江省商标品牌示范企业” 是限定在浙江省内依法成立,注册使用的商标曾被认定为驰名商标或浙江省著名商标,在商标品牌创立、运用和保护上有典型性、示范性,对推动区域经济发展有卓越贡献的企业。它是浙江省现行商标品牌领域最高荣誉,旨在鼓励、引导和提升企业商标品牌核心竞争力,推动经济转型升级和创新驱动发展。
公司1980年成功注册了“杭叉HC”组合商标;1988年3月,机械部授予杭叉CPCD3C叉车机械部优质产品称号,并颁发了部优产品证书;1988年9月,杭叉第一万台叉车诞生,命名为“中山号”赠送我国南极考察站“中山站”的建设和科考;1991年11月,CPC3叉车被评为国家优质产品,CPCD3L、CPCD25叉车被评为机械部优质产品;1991年,3吨叉车获国家银质奖(行业最高奖);杭叉“HC”牌系列叉车自1995年开始连续被评为“浙江名牌产品”;1994年

注册商标被评为浙江省著名商标,2012年

牌叉车被评为“中国机械工业优质品牌”,“杭叉”企业商号被认定为浙江省知名商号。公司在国内实施了“杭叉”、“HC”、“HANGCHA”46个商标类别的全类注册,共152件商标,在国外45个国家和地区注册116件商标,注册商标总数达268件的独立的商标防御体系。
